Hallo, Gast
Du musst dich registrieren bevor du auf unserer Seite Beiträge schreiben kannst.

Benutzername/E-Mail:
  

Passwort
  





Durchsuche Foren

(Erweiterte Suche)

Foren-Statistiken
» Mitglieder: 1.212
» Neuestes Mitglied: Bertram56
» Foren-Themen: 2.679
» Foren-Beiträge: 14.643

Komplettstatistiken

Aktive Themen
Sketchup Pro 2017
Forum: Installation & Lizenz
Letzter Beitrag: Bertram56
Vor 5 Minuten
» Antworten: 0
» Ansichten: 2
Rohrdurchmesser eine Seit...
Forum: Bedienung & Oberfläche
Letzter Beitrag: Jörn Schumacher
26.03.2026 - 07:51
» Antworten: 7
» Ansichten: 5.791
2 Eihälften mit Gewinde
Forum: Bedienung & Oberfläche
Letzter Beitrag: Peter C
16.03.2026 - 17:12
» Antworten: 15
» Ansichten: 871

 
  Import Sketchup - Unity
Geschrieben von: illy - 20.04.2020 - 18:03 - Forum: Datenaustausch - Keine Antworten

   
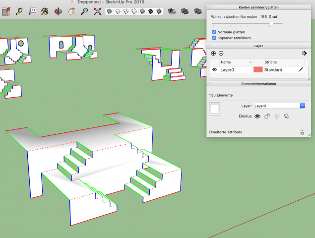
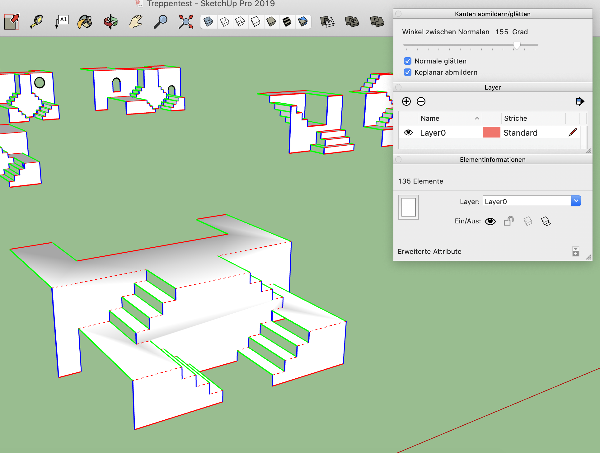
.skp   treppentest.skp (Größe: 83,18 KB / Downloads: 461) Hi,

Ich möchte ein sehr einfaches SketchUp Modell in Unity importieren. Das funktioniert auch, nur leider ergeben sich bei gewissen Geometrien (um genauer zu sein bei Treppen) auf manchen Flächen Schatten, die nicht da sein sollten (siehe Bilder). Es sieht dann so aus, als ob "versteckte" Kanten diese Schatten erzeugen. Diese Kanten sind aber in SU nicht da, der gleiche Effekt wird in Sketchup nur dann sichtbar, wenn ich bei der Funktion Kanten abmildern/glätten die Gradzahl der Winkel zw. Normalen erhöhe (was bedeutet das eigentlich??). Die Geometrie ist aber sauber gebaut, es liegt alles in den richtigen Achsen und die Flächen haben keine löschbare (od sichtbare) Segmentierung.

Weiss jemand woran das liegen kann, oder wie ich es beheben /vermeiden kann? Das wäre super hilfreich!

Ich hänge ein paar Bilder und die Datei an, um es zu veranschaulichen.
Vielen Dank schon mal!



Angehängte Dateien Thumbnail(s)
   
Drucke diesen Beitrag

  Wie macht man eine Komponente zur Nicht-Komponente?
Geschrieben von: rosketch - 18.04.2020 - 21:51 - Forum: Bedienung & Oberfläche - Antworten (10)

Sorry, wenn ich das Thema in einem anderen Thread auch schon angesprochen habe.
Aber ich komme mit meinem Test von SU Pro 2020 einfach keinen Schritt weiter, solange SU Objekte als Komponenten ansieht, die keine Komponenten sind, es sind einfach nur von extern importierte STL Dateien.
Da diese aber halt als Komponenten angesehen werden, möchte ich sie gerne in Nicht-Komponenten umwandeln. Wie macht man das ?
Vielen Dank, Rolf

   


EDIT:
Ich habe jetzt die Lösung für "sichtbare Komponenten gefunden, aber nicht für "verschachtelte", ist alles etwas seltsam :
In SU Make 2017 wird die externe STL NICHT als Komponente importiert.
SU Pro 2020 macht aber aus der derselben importierten Datei sofort eine Komponente. Wenn man diese "sieht" und kann sie de-gruppieren, iist es keine Komponente mehr.
Zur Verdeutlichung nochmal das Bild wo man sieht, das SU Make dieselbe datei skaliert ohne Komponentenwarung, SU Pro gibt aber die Warnung und skaliert nicht.
Edit: Ist aber jetzt nur zum Teil erledigt, ich hänge noch ein Problemposting an.


   

Drucke diesen Beitrag

Sad Falscher Parameter
Geschrieben von: Sandra - 18.04.2020 - 17:29 - Forum: Bedienung & Oberfläche - Antworten (17)

Hallo zusammen,
ich habe seit ca. 2 Wochen große Probleme beim Arbeiten mit Sketchup 2018. Beim Zeichnen erscheint ständig die Fehlermeldung "Falscher Paramer" Huh . Wenn ich die Meldung wegklicke, erscheint sie immer wieder, bis das Programm dann schließlich mit BugSplat abstürzt. Ich habe das Problem sowohl auf der Workingstation als auch auf dem Laptop. Ich habe keinerlei Veränderungen vorgenommen, womit ich mir diese Sache erklären könnte. Ich hoffe sehr, dass mir evtl. Jemand helfen kann. 
Ich bin völlig ratlos Huh
Vielen Dank Sandra

Drucke diesen Beitrag

  Darstellung verzerrt und Komponente nicht "eindeutig" machbar
Geschrieben von: rosketch - 18.04.2020 - 10:35 - Forum: Hardware - Antworten (5)

Seit dem Installieren von SU Pro 2020 Testversion kriege ich  beim "Bewegen" verrzerrte Bildschirmdarstellung. Wie kann ich das vermeiden? Mit SU Make 2017 habe ich diese Verzerrung nicht. Mein System: i7-4790K, 16GB, GTX9

Nach dem Laden einer externen Datei (STL) wird diese in SU Pro als Komponente angezeigt. Diese lässt sich aber nicht "eindeutig" machen. Das Problem dabei ist, dass ich das komplette Projekt nicht skalieren kann, da Komponenten nicht mitskaliert werden. Ich muss also manuell das einzelne Objekt skalieren, was ich aber nicht möchte. Wie kann ich daraus eine Nicht-Komponente machen?

Vielen Dank
Rolf

(ein paar weitere 3D Druck-STL-bezogene Probleme habe ich im 3D Druck Unterforum gepostet).

   

   

Drucke diesen Beitrag

  Taktfrequenz / Alienware Area M51
Geschrieben von: Toscharo - 14.04.2020 - 22:14 - Forum: Hardware - Antworten (4)

Hallo,
schön hier in diesem deutschsprachigem Forum zu sein! 

Ich möchte Enscape (nativ Windows) mit Sketchup Pro benutzen auf einem Laptop, da ich in Besprechungen mit Kunden 3D 'live' modelliere. Apple Bootcamp finde ich keine Option, da ich den Mac neustarten muss, um zwischen den Programmen zu wechseln.
Auch stosse ich mit meinem Mac (7 Jahre alt) immer wieder an Grenzen (2,4 Ghz) mit grossen 3D Modellen + 200MB (Büro 3000 m², 200 Arbeitzplätze mit allem drum und dran. Orbitting, Panning, Saving problematisch. Habe die Möbel schon mit Skimp low-poly optimalisiert, alle Bitmaps vereinfacht.

Eine hohe Taktfrequenz scheint bei Sketchup entscheidend zu sein, (ein Kern wird nur benutzt, der muss daher eine hohe Taktfrequenz haben) habe ich gelernt. Für's Rendern viele Kerne. An Laptops bekommt man keinen mit CPUs über 2,6 GHz ausser z.B. das Alienware Area M51, eine Art tragbarer Desktop (ein Riesenteil, 6kg schwer und 2! Riesen-Netzteile) 3,6 GHz, Intel i9, Nvidia RTX 2080.
Ich habe auch noch nicht ausfindig machen können, ob der Schritt von 2,6 GHz nach 3,6 GHz eine merkbare Schnellheitsverbesserung ergibt...

Also hier meine Fragen:

- Hat jemand Erfahrung mit dem Alienware Area M51 und Sketchup + Enscape?
- Hat jemand Erfahrung mit Sketchup / Enscape und NVIDIA GeForce RTX 2080? (Habe gehört, dass es Probleme geben kann)
- Von 2,6 GHz nach 3,6 GHz ein merkbarer Unterschied?
- Andere Laptop-Vorschläge?

Vielen Dank!

Drucke diesen Beitrag

  SU Pro 2020 Probleme bei grossen STLs und Fehler beim Import
Geschrieben von: rosketch - 12.04.2020 - 18:48 - Forum: Datenaustausch - Antworten (11)

Da mein SU Make 2017 Probleme beim Import/Export sehr grosser STL-Dateien hat (die aktuelle Karosserie-Datei ca. 90 MB) habe ich zum Testen jetzt SU Pro 2020.

Positiv: SU Pro braucht zum Laden der o.e. 90-MB-STL knapp 20 Sekunden, während Make über 30 Minuten benötigte.
Negativ: die importierte STL hat nach dem Laden in SU Pro Fehler (Lücken in der Oberfläche) und diese kann ohne Nachbearbeitung nicht mehr verwendet werden.
In Make habe ich zum Prüfen den Solid Inspektor, für Pro gibt es aber sicher auch ein PlugIn?

Ich repariere aber auch mit dem Windows 3D Builder, was meistens gelingt.

Allerdings ein seltsames Merkmal in SU Pro (auch typisch für SU Free): 
Selbst erstellte Gruppen oder importierte STLs lassen sich NICHT einzeln als  STL exportieren, selbst wenn man nur "diese eine Gruppe" markiert (gruppiert) hat, wird immer das ganze Projekt (der ganze Inhalt der laufenden Arbeit mit mehreren Gruppen) als "eine einzige große" STL-Datei abgespeichert, was natürlich auch sehr sehr lange dauert, aber die kann man auch nicht verwenden und auch nicht 3D drucken.

Vielleicht kann das mal jemand testen, ob das wirklich stimmt. Denn dann wäre SU Pro für mich nicht brauchbar . Ich hoffe aber, dass ich nur was falsch mache und es doch eine Möglichkeit gibt.

In SU Make kann man dagegen einzelne Gruppen im Projekt auswählen und nur diese dann als STL exportieren - was bei sehr großen Dateien für Make aber ein Problem darstellt, weshalb ich ja jetzt SU Pro teste.

Vielen Dank, falls jemand das bitte einmal überprüft.
LG Rolf
   
   
   

Drucke diesen Beitrag

  Darstellung Schlieren Schatten
Geschrieben von: Katharina - 11.04.2020 - 16:15 - Forum: Hardware - Antworten (7)

Liebes Forum,

beim Durcharbeiten von SketchUp Campus ist mir in einer Übungsdatei etwas an der Darstellung aufgefallen. Wenn ich mit dem Orbit Werkzeug die Datei rotiere ziehen Schatten Schlieren hinter sicher her bzw. werden Schlieren dargestellt. Mal mehr mal weniger auffällig (anbei ein Screenshot und ein Export als .jpg).
Ich habe mir vor 1 Woche extra einen neuen Laptop zugelegt. Einen Einsteiger Gaming Laptop. Ich bin SKetchUp Neuling und frage mich nun, ob die Grafikkarte einen Knacks hat,
die Einstellungen falsch sind oder die Systemvoraussetzungen für SketchUp nicht erfüllt sind. 

Laptop
HP Pavilion 17-cd0121ng 17" FHD 
Intel Core i7 9750H CPU
NVIDIA GeForce GTX 1660Ti mit Max-Q Design 6144 MB
16 GB RAM
512 SSD
1000 GB HDD

Folgendes habe ich bereits ausprobiert:
- Treiberaktualisierung direkt von NVIDIA
- NVIDIA Systemsteuerung - 3D Einstellung - OpenGL-rendernde GPU -> Geforce GTX 1660 Ti with Max-Q Design

Leider hat sich an der Darstellung nichts verbessert. 
Vielleicht kann mir hier einer weiterhelfen. Vielen, vielen Dank vorab Rolleyes.

Katharina 

PS: Die Übungsdatei habe ich auch noch angehängt.



Angehängte Dateien Thumbnail(s)
       

.skp   10-Move Tool 4-Copy and Arrays.skp (Größe: 279,65 KB / Downloads: 490)
Drucke diesen Beitrag

  Stile speichern / Stile Sammlung
Geschrieben von: togo - 09.04.2020 - 12:49 - Forum: Bedienung & Oberfläche - Antworten (1)

Hallo,

wie kann ich e. Stil speichern, sodass er in neuen Modellen wählbar ist und auch als Favorit beim Öffnen wählbar ist.

Einen Stil zu erstellen und im Modell zu speichern ist möglich. Aber der ist nicht i.e. anderes Modell übertragbar.
Eine Sammlung zu erstellen ist auch möglich – die Sammlung ist auch in e. neuen Dokument sichtbar. Sie bleibt aber leer, weil ich dorthinein keinen Stil speichern kann.

Ich bekomme also einen neu erstellten Stil nicht in eine angelegte Sammlung. Da wird mir beim Rechts-klikk Sichern angezeigt: "Fehler beim Speichern der Stil Datei. Die Datei kann nicht gespeichert werden."

Und – wo speichert SU eigentlich die Stile (Mac)?
Weiß das jemand und könnte mir das sagen? Danke.

Drucke diesen Beitrag

  SU-Make 17.2.2555 Neuinstallation > Voreinstellungen > Dateien > bin irritiert ...
Geschrieben von: Heinerich - 06.04.2020 - 17:50 - Forum: Bedienung & Oberfläche - Keine Antworten

Ich bereits SU-Make 2017 installiert. Ohne mich vorher wirklich zu informieren, habe ich dann Änderungen bei den Dateispeicherorten vorgenommen.
In der Bedienung gab es zwar keine negativen Auswirkungen.
Dannach wollte ich mir eigene Materialien anlegen und suchte einen entsprechenden Ordner.
Was mich da beriets irritierte war, dass ich, folgte ich den eingetragenen Pfaden, nirgendwo eine einzige Datei, der bestehenden Materialien, finden konnte.

Also alles gelöscht (incl. diverser Einträge in der Regestry) und eine Neuinstallation durchgeführt.
An den Dateispeicherorten hab ich nix geändert, d.h. alles ist so, wie nach der Installation.

Das ganze sieht dann, bezogen auf die Speicherorte, so aus, wie im angehängten Bild.
Gleichgültig, auf welchem Weg ich zu den entsprechenden Ordner gehe: sie sind leer!!!????
Wenn ich ein Objekt baue und die Gieskanne benutze, werden mir aber Farben, Texturen etc. angezeigt und sind auch zu benutzen.
Auch die Ordner, mit den unterschiedlichen "Sammlungen" werden, im Programm, angezeigt!!! Confused 
Wo, zum Henker, sind die Ordner/Dateien eigentlich versteckt?
Natürlich habe ich, in den Ordneroptionen (in Windows (10 Prof, 64 bit, alle Updates etc.)), alle Häkchen zu Systemdateien, ausgeblendeten Ordnern rausgenommen.
Ich müsste also eigentlich alles sehen!

Um das Programm nicht so zu verwirren, wie ich es momentan bin, werde ich zunächst mal darauf verzichten, einen Ordner mit eigenen Materiealien anzulegen.
Der sollte natürlich auch im Programm zu sehen sein.

Neben der Offenbarung, wo die Ordner, bzw. die Inhalte (Material, Stile, Vorlagen usw.) sich herumtreiben, würde mich daher zusätzlich Big Grin  interessieren, wie ich einen eigenen Materialordner anlege, damit ich ausprobieren kann, wie ich da eigene Farben/Texturen, abspeichern kann, die dann auch im Programm ausgewählt werden können.

Vorab meinen herzlichen Dank, für Unterstützungen!



Angehängte Dateien Thumbnail(s)
   
Drucke diesen Beitrag

  Farben werden nicht angenommen - Anfängerfehler?
Geschrieben von: su_helbing - 06.04.2020 - 11:53 - Forum: Gruppen & Komponenten - Antworten (5)

Hallo Forum,

ich arbeite erst seit ein paar Tagen mit SketchUp.
Jetzt habe ich ein Modell erstellt und kann darin nichts einfärben.

Liegt es ggf. daran, dass ich nicht konsequent mit Gruppieren gearbeitet habe?
Die ursprünglichen Gruppierungen lassen sich auch nicht mehr bearbeiten.
Gibts einen Trick, da ranzukommen? Huh

Wie kann ich vorgehen, damit Farben angenommen werden?
Kann ich ggf. nachträglich gruppieren? Undecided

Hat jemand einen Tipp?

Viele Grüße
Susanne

Drucke diesen Beitrag